服务热线:0535-2129877
工作动态
产教政策
行业讯息
会议活动
人才培养
技术服务
教学资源
首页
共同体介绍
共同体概况
共同体章程
共同体分支机构
理事单位名单
理事长单位风采
加入共同体
工作动态
产教政策
行业讯息
会议活动
会议论坛
培训交流
活动竞赛
教学资源
食品合规管理教学资源平台
食品行业智能问答系统
食品合规管理虚拟仿真
人才培养
人才联合培养
师资队伍建设
学生实习就业
技术服务
科研成果展示
企业技术需求
工作动态
首页
>
工作动态
>
重磅征集!《2026食品行业人才供需报告》参编单位及赞助支持单位征集
推荐工作动态
官宣!第二届“食品伙伴网杯”农产食品职业规划大赛开始报名
教育部第四期供需对接就业育人项目,食品伙伴网3类项目申报启动!
食品伙伴网第四期供需对接就业育人项目验收标准
“食品伙伴网杯”农产食品职业规划大赛决赛获奖名单
点击排行
65
1
【重磅】食品专业教师核心素养与教学能力提升系列线上培训
42
2
重磅征集!《2026食品行业人才供需报告》参编单位及赞助支持单位征集
23
3
征集 | 2026产教融合校企合作案例征集!
15
4
【有奖调研】关于开展食品类专业人才培养及就业情况调研的通知
1
5
职规赛课程教学赛道备赛策略(下)
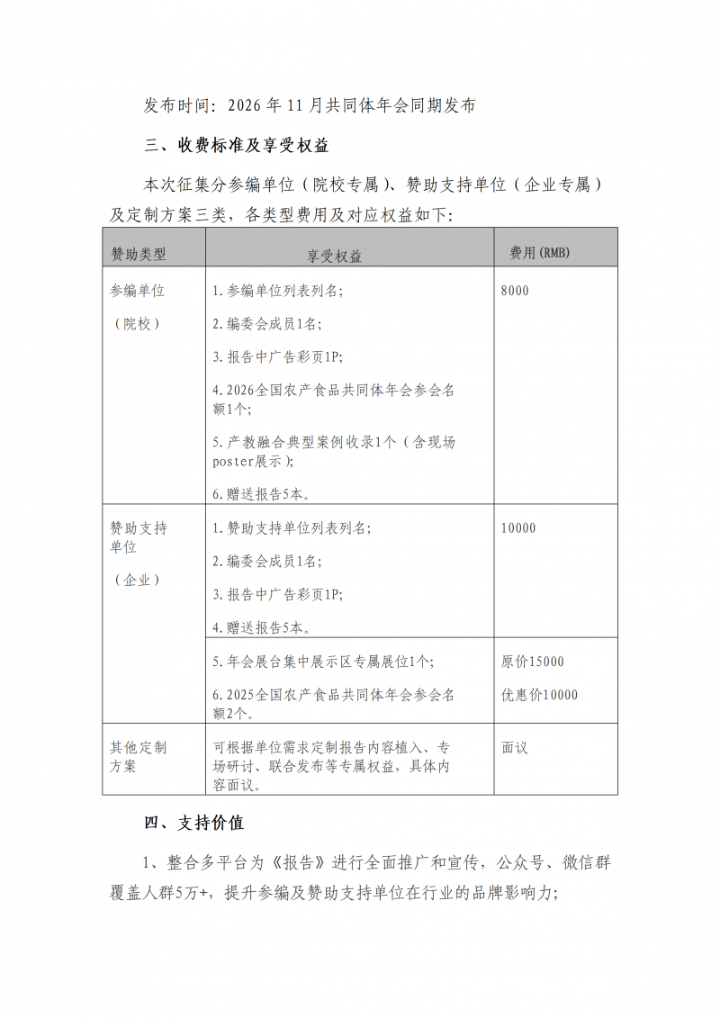
重磅征集!《2026食品行业人才供需报告》参编单位及赞助支持单位征集
日期:2026-04-08 浏览:
42
核心提示:【参编征集】《2026食品行业人才供需报告》参编单位及赞助支持单位(文末附通知原文)
附件:
关于征集《2026食品行业人才供需报告》参编单位及赞助支持单位的通知.pdf
更多
>
同类工作动态
• 职规赛课程教学赛道备赛策略(下)
• 征集 | 2026产教融合校企合作案例征集!
• 【有奖调研】关于开展食品类专业人才培养及就业
• 【重磅】食品专业教师核心素养与教学能力提升系
• 【限时免费】“食尚青春 规划未来”系列专题直
• 承办校招募!第三届“食品伙伴网杯”全国农产食
• 赛道解读 ▏第三届全国农产食品职业规划大赛课
• 食品伙伴网第三、四期教育部供需对接就业育人项
• 新增赛道!第三届全国农产食品职业规划大赛新增
• 赛道解读!第三届全国农产食品职业规划大赛就业