服务热线:0535-2129877
工作动态
产教政策
行业讯息
会议活动
人才培养
技术服务
教学资源
首页
共同体介绍
共同体概况
共同体章程
共同体分支机构
理事单位名单
理事长单位风采
加入共同体
工作动态
产教政策
行业讯息
会议活动
会议论坛
培训交流
活动竞赛
教学资源
食品合规管理教学资源平台
食品行业智能问答系统
食品合规管理虚拟仿真
人才培养
人才联合培养
师资队伍建设
学生实习就业
技术服务
科研成果展示
企业技术需求
工作动态
首页
>
工作动态
>
第三届“食品伙伴网杯”全国农产食品职业规划大赛赛道方案
推荐工作动态
官宣!第二届“食品伙伴网杯”农产食品职业规划大赛开始报名
教育部第四期供需对接就业育人项目,食品伙伴网3类项目申报启动!
食品伙伴网第四期供需对接就业育人项目验收标准
“食品伙伴网杯”农产食品职业规划大赛决赛获奖名单
点击排行
38
1
征集 | “2026食品安全检测学术交流会”联合主办单位及支持单位
35
2
关于举办第三届“食品伙伴网杯”全国农产食品职业规划大赛的通知
25
3
【感官】以感官评价为钥,解锁大米风味的科学表达
19
4
食品伙伴网第三、四期教育部供需对接就业育人项目结题验收已开始
18
5
第三届“食品伙伴网杯”全国农产食品职业规划大赛赛道方案
18
6
赛道解读!第三届全国农产食品职业规划大赛成长赛道赛道解读及赛道方案
13
7
新增赛道!第三届全国农产食品职业规划大赛新增课程教学赛道
13
8
赛道解读!第三届全国农产食品职业规划大赛就业赛道赛道解读及赛道方案
7
9
赛道解读 ▏第三届全国农产食品职业规划大赛课程教学赛道解读与备战指南
第三届“食品伙伴网杯”全国农产食品职业规划大赛赛道方案
日期:2026-03-03 来源:食品学生汇 浏览:
18
核心提示:第三届“食品伙伴网杯”全国农产食品职业规划大赛赛道方案已出,欢迎院校师生报名
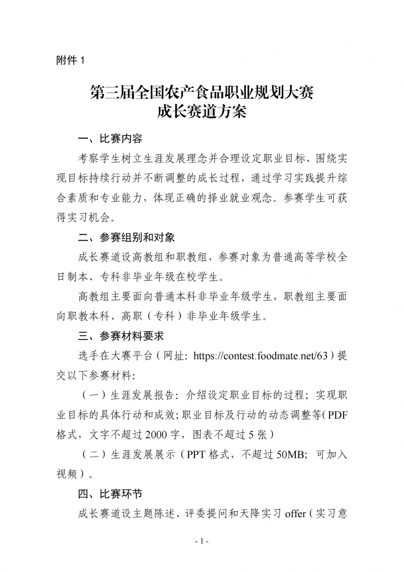
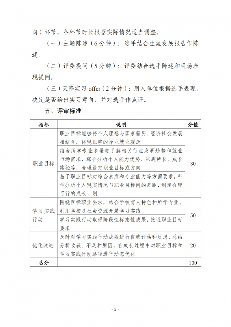
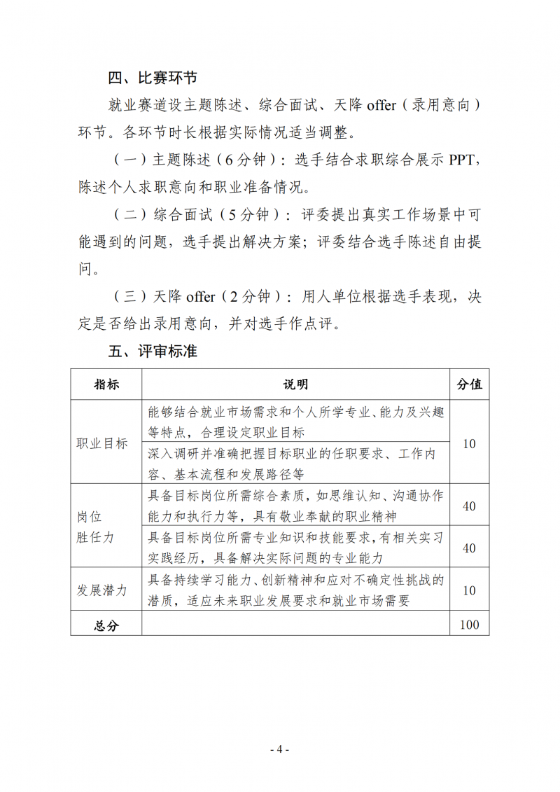
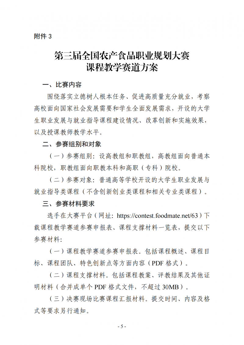
3月,第三届“食品伙伴网杯”全国农产食品职业规划大赛正式启动,在前两次大赛成功举办的基础上,推动赛事升级,面向老师和学生设置对应赛道,大赛赛道方案如下:
大赛赛道方案及盖章通知等相关文件见附件:
赛道方案.pdf
关于举办第三届“食品伙伴网杯”全国农产食品职业规划大赛的通知(盖章版).pdf
课程教学赛道申报表.docx
课程支撑材料一览表.docx
更多
>
同类工作动态
• 【限时免费】“食尚青春 规划未来”系列专题直
• 承办校招募!第三届“食品伙伴网杯”全国农产食
• 赛道解读 ▏第三届全国农产食品职业规划大赛课
• 食品伙伴网第三、四期教育部供需对接就业育人项
• 新增赛道!第三届全国农产食品职业规划大赛新增
• 赛道解读!第三届全国农产食品职业规划大赛就业
• 赛道解读!第三届全国农产食品职业规划大赛成长
• 关于举办第三届“食品伙伴网杯”全国农产食品职
• 征集 | “2026食品安全检测学术交流会”联合主
• 【免费直播】新春嘉年华--食品行业人才培养专题